Mudra Loan
Get the Financial Support You Need with Ganpati Financial Services under Mudra Loan Scheme!
Ganpati Financial Services provides expert services to help micro, small, and medium-sized enterprises (MSMEs) secure Mudra Loans under the Pradhan Mantri Mudra Yojana (PMMY). These loans are designed to facilitate easy access to credit for entrepreneurs, particularly those in the unorganized and informal sectors. We simplify the application process, ensure proper documentation, and guide you through the loan disbursement and repayment phases.
What is Mudra Loan?
The Mudra Loan is a government-initiated loan scheme under the Pradhan Mantri Mudra Yojana (PMMY), aimed at providing financial assistance to small businesses in the non-corporate, non-farm sectors. It helps entrepreneurs and businesses access affordable, collateral-free loans to expand or initiate their ventures.
Why Choose Ganpati Financial Services for Your Mudra Loan?
Quick & Easy Process:
At Ganpati Financial Services, we ensure that your loan application process is hassle-free and simple. We help guide you through each step, making it easier for you to get the financial support you deserve.
Low-Interest Rates:
We offer competitive interest rates that make it easier for you to repay your loan without stress.
Flexible Loan Amounts:
Depending on your business needs, we provide loans ranging from ₹50,000 to ₹10 Lakhs, ensuring you get the right amount to fuel your growth.
Minimal Documentation:
Our documentation process is quick, and we focus on getting you the financial help you need with minimal paperwork.
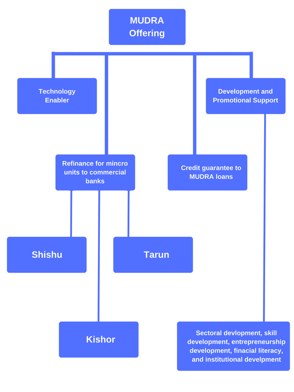
Categories of Mudra Loan (Shishu, Kishore, Tarun)
At Ganpati Financial Services, we offer assistance to businesses seeking loans under the following categories:
- Shishu Loan (Up to ₹50,000)Designed for startups or very small businesses in the early stages.
- Helps entrepreneurs who need small capital to set up or run their business operations.
- Ideal for those looking for working capital or equipment purchase.
- Kishore Loan (₹50,000 – ₹5 Lakhs) This loan is for businesses that are in their growth phase and require additional capital to expand their operations, add infrastructure, or meet working capital requirements.
- Typically for entrepreneurs who have shown some established business operations and need funding for scaling.
- Tarun Loan (₹5 Lakhs – ₹10 Lakhs)Tarun Loans are for businesses that are more established and looking to expand further.
- Suitable for businesses with a proven track record that require higher funding to enhance their business.
- Ideal for purchasing larger assets, upgrading equipment, or expanding business operations.
How Ganpati Financial Services Can Help You
Tailored Loan Solutions:
Whether you need funds for purchasing equipment, upgrading infrastructure, or managing working capital, Ganpati Finance provides personalized loan solutions to meet your unique requirements.
Dedicated Support:
Our team is always ready to assist you in every step of the process, offering advice and ensuring you receive the best loan terms.
Eligibility Criteria
Mudra loans are available for small business owners, entrepreneurs, and startups in various sectors, including manufacturing, trade, services, and other income-generating activities.
- Micro, Small, and Medium Enterprises (MSMEs), especially in the non-corporate sector.
- Self-employed individuals or businesses with less than ₹10 crore annual turnover.
- Startups, proprietorships, partnerships, and individuals working in any small-scale business.
- Entrepreneurs who can show their business activity and are not involved in illegal activities.
How to Apply?
Applying for a Mudra loan through Ganpati Finance is simple:
- Visit Our Office or Apply Online through our website.
- Provide basic details about your business.
- Submit the required documents.
- Our team will assist you in processing your loan application.
- Get approved and receive funds in your account quickly!
Why Wait? Apply for Your Mudra Loan Today!
At Ganpati Financial services, we understand that financial support is key to your business’s success. That's why we are committed to offering you the best possible solutions under the Mudra loan scheme. Don’t let a lack of funds hold you back from growing your business – get started with Ganpati Financial Services today!
For more information or to apply, visit our website www.ganpatifinancialservices.in or contact us at +91 89232 81553
Ganpati Financial Services – Empowering Your Financial Growth, One Step at a Time!